10.5.4. «Автомобильное страхование» – самое обсуждаемое страхование в России
Если в семье есть автомобиль, то, скорее всего, есть и связанная с ним страховка. А может быть даже и не одна.
Во-первых, должен быть полис ОСАГО. ОСАГО – это аббревиатура – обязательное страхование автогражданской ответственности. Оно было введено в России Федеральным законом от 25 апреля 2002 г. N 40-ФЗ «Об обязательном страховании гражданской ответственности владельцев транспортных средств»
В данном случае страховая компания берет на себя возмещение ущерба, который застрахованный – то есть владелец транспортного средства, нанес здоровью, жизни или имуществу (машине) третьих лиц. Эксплуатация транспорта на территории РФ без полисов ОСАГО запрещена. В случае отсутствия полиса ОСАГО могут применяться санкции: единовременный штраф; невыдача талона технического осмотра; запрет на регистрацию транспортных средств и других операций с незастрахованным автомобилем.
В соответствии со статьей 12.37 КоАП, если транспортным средством управляет лицо, не включенное в полис ОСАГО, это карается штрафом в размере 500 рублей, а если действующий полис ОСАГО вообще не оформлен – 800 рублей. Если же водитель оформил полис ОСАГО, но забыл его дома, ему угрожает штраф в размере 500 рублей (правда, инспектор может ограничиться предупреждением, особенно если имеется фотокопия полиса в смартфоне) (статья 12.3 КоАП).
Страховые суммы по полису ОСАГО различны для покрытия ущерба жизни и здоровья людей и ущерба транспортному средству и установлены законом следующим образом:
- возмещение вреда, причиненного жизни и здоровью каждого потерпевшего, – не более 500 тыс. руб.
- возмещение вреда, причиненного имуществу каждого потерпевшего, – в пределах 400 тыс. руб.
Во-вторых, вместе с полисом ОСАГО водители иногда приобретают дополнительную страховку, расширяющую защиту, предусмотренную страховкой обязательной. Такие полисы называются ДСАГО – полисы добровольного страхования автогражданской ответственности. Идея состоит в том, чтобы увеличить страховую сумму, которая установлена законом по полисам ОСАГО, так как зачастую ущерб, причиненной дорогому автомобилю, которых совсем немало в крупных городах, может быть значительно больше.
В-третьих, часто, при покупке автомобиля в кредит практически всегда, приобретают полис страхования от ущерба собственному автомобилю. Такой полис называется «каско» и выплата по нему будет произведена вам страховой компанией вне зависимости от того, кто является виновником аварии, в которой пострадал ваш автомобиль.
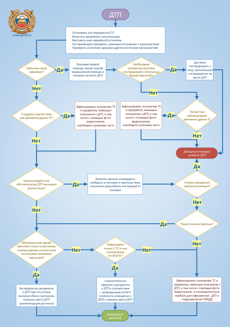
Если управляемый вами автомобиль попал в аварию, то следует придерживаться строго определенного алгоритма действий, главное в котором – сообщить о случившимся дорожной полиции (ГИБДД1) и своей страховой компании. Схематично этот алгоритм представлен на рисунке.
Источник: www.gibdd.ru
Как видно из схемы, в ряде случаев, когда пострадали только автомобили, но не люди, размер ущерба небольшой, а обстоятельства ДТП (кто виноват) не вызывают разногласий, можно оформить документы для передачи в страховые компании без участия ГИБДД с помощью так называемого «бланка европротокола».
Полис ОСАГО – это норма во всех цивилизованных странах. Стоимость этого страхового продукта зависит от многих факторов и существенно меняется год от года в зависимости от вашего страхового поведения. Так, основные параметры, влияющие на стоимость этого полиса – мощность двигателя автомобиля, ваш возраст и водительский стаж, количество водителей, каждый со своим послужным страховым списком, допущенных к управлению транспортным средством. Если вы недавно получили права, значит, вы несете больший риск и будьте готовы заплатить больше. Однако с каждым годом с учетом безаварийной езды, ваш полис ОСАГО будет относительно дешеветь.
Правда, законодательство может меняться и сейчас его тренд направлен в сторону максимальной персонификации тарифа. Идея заключается в том, чтобы аккуратные водители не платили за неаккуратных.
Так, в начале 2019 года, произошло так называемое «расширение тарифного коридора». Банк России разрешил страховым компаниям более гибко, чем раньше, учитывать в тарифе особенности транспортного средства и территории его преимущественного использования: ставки базового тарифа, на основании которого считается стоимость полисам ОСАГО, были расширены вверх и вниз на 20% Указание Банка России №5000-У от 4 декабря 2018 года. Относительно итогов нововведения были споры - одни прогнозировали снижение средней цены полиса, в других публикациях, наоборот, говорилось, наоборот, о значительном росте. Как показывает статистика по итогам 2019 года, цена полиса выросла на 5%, что немного, но больше инфляции.
С 24 августа 2020 года[1] поправки к закону об ОСАГО разрешили страховщикам подходить к цене полиса еще более гибко - теперь можно учитывать риск-профиль каждого конкретного водителя, то есть манеру его вождения и соблюдение правил дорожного движения. Отдельная дискуссия возникла относительно факторов, которые допустимо учитывать расчете цены страховки. В эпоху цифровизации собрать и проанализировать можно, в принципе, почти любую статистику, но есть ведь и этические ограничения. Запрещено[2] изменять тариф в зависимости от национальности, расы, языка, вероисповедания человека, его политической и общественной позиции, должности. В тоже время возникла дискуссия[3] о корректности учета различий в водительском поведении мужчин и женщин.
Страховая компания обязана использовать сведения об аварийности в предыдущих периодах страхования для данного водителя при расчете стоимости на следующий период (это называется применение коэффициента «бонус-малус» (КБМ)).
ОСАГО в последние годы одна из самых обсуждаемых в России финансовых услуг. Основные новации связаны с возможностью приобретения полисов через интернет и так называемой «ремонтной реформой».
Страховые компании часто говорят, что продажа обязательных страховок им невыгодна, так как тарифы по ОСАГО занижены, а на получение выплат по страховке часто претендуют мошенники (так называемые «автоюристы»), которые через суд добиваются компенсаций, значительно превышающих реальный ущерб. Данные статистики показывают, что эти жалобы справедливы только отчасти: собранные со страхователей премии действительно в очень значительной части идут на выплаты пострадавшим (в гораздо большей доле, чем по другим видам страхования), а вот размер выплат по судебным решениям относительно невелик. Интересно, что иногда бывают ситуации, когда воспользоваться обязательной страховкой выгоднее, чем добровольной.
Когда у вас есть каско, но лучше получить возмещение по ОСАГО
С 1 июня 2019 года в случае возникновения спора со страховой организацией в связи с автострахованием (ОСАГО, каско, ДСАГО) сразу подать на нее в суд нельзя. Сначала необходимо попытаться решить вопрос в досудебном порядке через финансового омбудсмена. Такой порядок установлен федеральным законом от 04.06.2018 №123-ФЗ “Об уполномоченном по правам потребителей финансовых услуг” (статья 15).
| 2017 | 2018 | 2019 | 2020 | 2021 | 2022 | 2023 | |
|---|---|---|---|---|---|---|---|
| Собрано страховых премий, млрд руб. | 222 | 226 | 215 | 220 | 225 | 273 | 324 |
| Заключено новых договоров, млн шт. | 38 | 39,7 | 39,7 | 39,7 | 39,9 | 40,1 | 41,3 |
| За год заявлено страховых случаев, млн шт. | 2,8 | 2,6 | 2,4 | 2,1 | 2,1 | 2,1 | 2,0 |
| Сумма страховых выплат за год, млрд руб. | 175 | 138 | 142 | 137 | 144 | 163 | 171 |
| Доля отказов в выплате по урегулированным страховым случаям, % | 2,6 | 3 | 3,4 | 2,9 | 2,8 | 2,5 | 2,4 |
| Выплачено по решению суда, % в общей сумме выплат | 6,2 | 6,7 | 3,3 | 0,9 | 0,4 | 1,1 | 1,1 |
| Соотношение сумм собранных страховых выплат и страховых премий, % | 79 | 61 | 66 | 62 | 64 | 59 | 53 |
| Средняя премия на один заключенный договор, тыс. руб | 5,8 | 5,7 | 5,4 | 5,5 | 5,6 | 6,8 | 7,3 |
| Средняя выплата на один признанный страховой случай, тыс. руб. | 62,6 | 58,3 | 61,8 | 67,2 | 68,6 | 77,6 | 85,5 |
Источник: Банк России. Расчеты авторов
Можно отметить, что система ОСАГО в России находится в состоянии, в котором видны моменты приближающегося кризиса. С одной стороны, есть элементы явной стабильности: в стране ежегодно продается около 40 млн полисов (с каждым годом все больше и больше), ежегодно происходит примерно 2 млн страховых случаев, постоянна доля отказов в выплате (около 3 процентов). После появления института финансового омбудсмена в 2020 году резко упали выплаты по судебным решениям. В условиях высокой инфляции ожидаемо растут и цены полисов (сейчас в среднем уже более 7000 рублей) и выплаты по страховым случаям (как следствие подорожание запчастей). С другой стороны, есть намеки на разбалансировку. Собираемые премии растут быстрее чем выплаты, в результате чего соотношение собранных с водителей денег почти в 2 раза больше, чем выплаты по полисам ОСАГО. А еще недавно выплаты составляли респектабельные почти 70 процентов собираемых премий. В комментарии Банка России[4] высказано предположение, что такая картина связана с распространением практики, когда при незначительных авариях убытки компенсируются самим виновником, чтобы избежать увеличения КБМ (и, соответственно, серьезного удорожания полиса ОСАГО в будущем). То есть, фактически ОСАГО превращается в страховку с франшизой, но без учета ее в цене полиса, что не совсем соответствует идее законодательства об обязательном страховании ответственности водителей[5].
Список источников
-
Cоответствующее указание Банка России вступило в силу 07.09.2020 ↩
-
Приложение 5 к Указанию Банка России № 5515-У от 28 июля 2020 года ↩
-
https://www.kommersant.ru/doc/4500445 ↩
-
Обзор ключевых показателей деятельности страховщиков. IV квартал 2023 года (https://cbr.ru/Collection/Collection/File/48987/review_insure_23Q4.pdf) ↩
-
По итогам 1 квартала 2024 года выплаты по ОСАГО выросли существенно больше, чем собранные премии (28% против 6%) и соотношение выплат и премий вернулось к традиционным 70% (52 млрд руб. против 73 млрд руб.) Поэтому о том, сложился ли новый тренд, можно будет говорить ближе к концу 2024 года. ↩